佰富彩

您目今所在位置: 首页 > 通知通告
通知通告

上海某物流公司财务尽职视察效劳竞选通告

一、项目简况

1.项目名称:上海某物流公司财务尽职视察效劳

2.项目采购主体:佰富彩

3.项目概况:凭证集团开展营业要求,,,,,,,需对上海某物流公司开展相助前尽职视察,,,,,,,现选取一家会计师事务所对上海某物流公司开展财务尽职视察事情,,,,,,,尽职视察目的公司总部位于上海,,,,,,,资产规模在5 亿元左右。。。。。。中选单位需要前往上海举行实地调研,,,,,,,相关用度由供应商自行肩负。。。。。。4.项目控制价:5万元整。。。。。。该项目为总价包干,,,,,,,中选后不得以任何理由增添用度。。。。。。

 

二、项目需求

1.项目效劳内容:中选单位需凭证财务尽职视察相关体例要求完成体例事情并出具财务尽职视察报告,,,,,,,视察目的企业所在行业研究、企业所有者、历史沿革、人力资源、营业情形、谋划业绩、财务状态、执法与羁系、纳税及债务债务等情形,,,,,,,剖析相关运营指标,,,,,,,测算企业未来价值,,,,,,,评估企业财税危害及投资价值。。。。。。主要包括:(1)视察主营营业及运营原始数据,,,,,,,验证数据真实性、可靠性,,,,,,,展现数据危害;;;(2)视察谋划业绩、财务状态、税务治理、债务危害、内部控制等情形,,,,,,,提醒重大财务、税务及谋划治理危害,,,,,,,需验证目的企业财务数据真实性,,,,,,,出具相关财务报表;;;(3)依据行业现状测算标的公司市场价值,,,,,,,提供估值意见;;;(4)连系项目情形,,,,,,,提供生意条款建议;;;(5)连系项目情形,,,,,,,提供有关危害防控步伐建议;;;(6)其他相关事项。。。。。。2.工期要求及付款方法:签署条约15日内出具财务尽职视察报告初稿,,,,,,,支付条约额的20%,,,,,,,后续凭证报告体例要求,,,,,,,待终稿完成后支付尾款。。。。。。

三、响应供应商资格性要求

1.中华人民共和国境内注册、具有自力法人资格或特殊通俗合资人资格,,,,,,,注册性子为特殊通俗合资。。。。。。2.具备财务部分揭晓且在有用期的《会计师事务所执业证书》、财务部和证监会联合揭晓的会计师事务所证券相关营业允许证、工商机关揭晓的《营业执照》。。。。。。

 

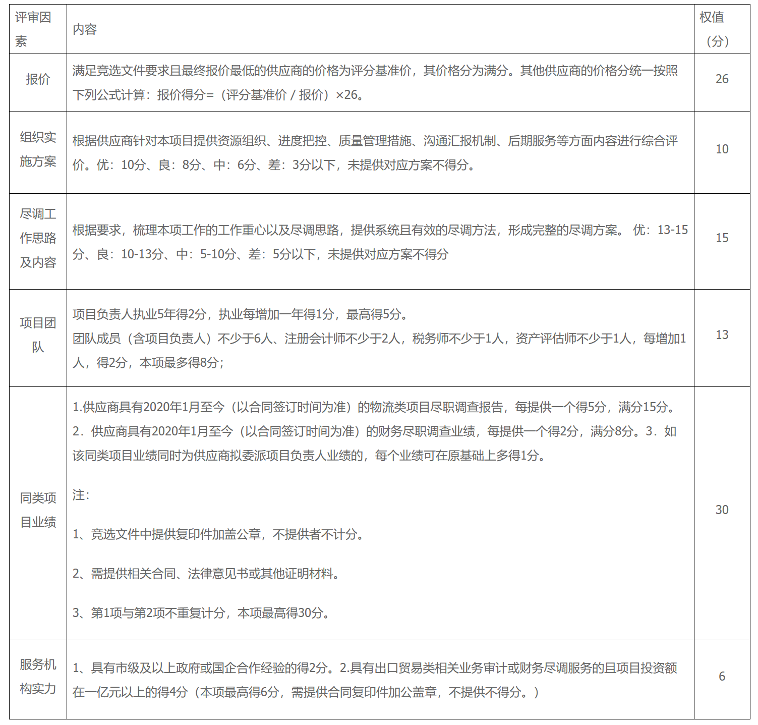
四、评选原则

本项目接纳综合评分法(详见下表),,,,,,,得分最高者中选。。。。。。如遇总分相等,,,,,,,则报价低者中选。。。。。。若总分相等,,,,,,,报价相同,,,,,,,则接纳随机抽取方法确定中选人。。。。。。

 

五、竞选须知

   1.供应商须按要求报价,,,,,,,准时提交响应文件,,,,,,,报价凌驾控制价视为无效报价。。。。。。

2.响应文件的组成(均需加盖单位公章,,,,,,,缺一不可)(响应文件送达时应装订完好并用文件袋密封):

        ①营业执照复印件;;;

       ②资格要求所需复印件;;;

       ③报价函

       ④其他评审所需资料。。。。。。

3.响应文件份数和签署

       ①响应文件应提交一式叁份(装订成册),,,,,,,其中壹份标明为“正本”,,,,,,,其余两份标明为“副本”。。。。。。若是“正本”和“副本”纷歧致时,,,,,,,则以“正本”为准;;;

       ②响应文件均需装袋密封递交,,,,,,,封口需加盖供应商公章;;;

       ③供应商响应文件的正本和副本均需由供应商或经正式授权并对供应商具有约束力的代表签字。。。。。。授权代表须将以书面形式出具的“授权书”附在响应文件中。。。。。。

六、递交响应文件时间、开启时间及所在

1.响应文件开启时间:2023年11月21日上午9:30;;;

2.递交响应文件时间同开启响应文件时间;;;

3.开启所在:芜湖市瑞祥路88#皖江财产广场A1号楼9层佰富彩第三聚会室。。。。。。

七、其他未尽事宜,,,,,,,请与我司联系

联系人:杨工     联系电话:0553-2882016

 

佰富彩

2023年11月17日

【网站地图】【sitemap】